Reflections on "India Moving" by Chinmay Tumbe
Every now and then, you read about courses you would really, really want to attend yourself (and keep an eye out this Thursday for another such course). Here is one such course, which I found out about as a consequence of reading the book India Moving: A History of Migration by Chinmay Tumbe:
Hitchhiker’s Guide to Business and Economies across Five Centuries
As you'd expect (indeed, demand), the two major academic requirements for the course each have a weightage of The Answer To The Ultimate Question of Life, Universe and Everything. (Where can I sign up?)
Reading the book was an enjoyable experience for two reasons. One, there is a wealth of knowledge to be gleaned from the book - Chinmay Tumbe has clearly spent years and years engaged in researching this topic, and it shows. But second, the book never becomes turgid, because sprinkled with a judiciously light hand throughout the book are little snippets of delightful humor, and you almost end up turning the page to find out when the next one will appear.
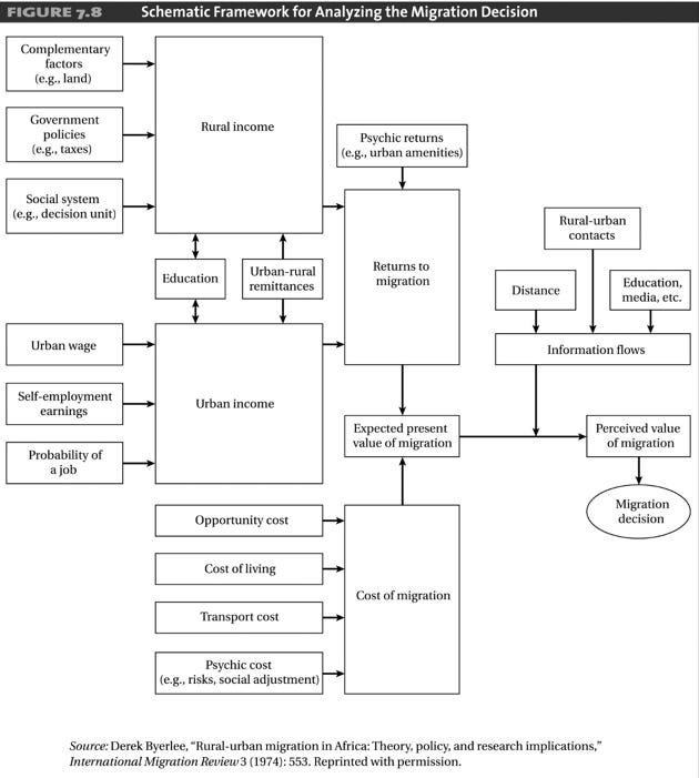
Migration is a tricky topic to study, by the way, especially in terms of causality. Shown here is a little diagram that has helped me think about the issue as systematically as possible:
Note that while this diagram is about rural to urban migration, I often find it helpful to use the same framework to think about migration out of India. The inputs into the decision-making process remain more or less the same. The professor inside of me wants to spend some time in explaining this chart more, but I'll resist, for two reasons. One, the length of this blogpost. Two, I honestly think it is fairly self-explanatory!
Now, the reason I bring up this chart is because while it works in the sense that you understand how to think about migration, it really needs a complementary good. That good being this book!
For example, it is one thing to talk about rural-urban migration, but quite another to learn about the origin of the sobriquet 'maca paos'. Or the chapter on migration from Ratnagiri (the title of which has a lovely pun too), which speaks about the psychology of children (boys and girls), and how it may have been shaped by the trends of migration.
The book, in other words, talks about theory, but also works in examples that fill the book with more than just a dreary recital of facts, figures and theories.
The book is built around one central idea, that of the Great Indian Migration Wave, which is the author's term for a phenomenon that has lasted for well over a century, and encompasses over 200 million people. As Chinmay Tumbe puts it, this Great Indian Migration Wave was 'responsible for the formation of cities such as Kolkata and Mumbai, and ended up producing freedom fighters, political leaders, regional cultures and culinary delights' - and much else besides!
Having explained the central idea in the second chapter, the rest of the book is about the consequences of the Great Indian Migration Wave, including chapters on the migration of capital (my term, not his), the folks who chose to not return, the impact of partition and finally the impact of migration on development.
Each chapter is full of little, and often surprising, nuggets of information. For example, we learn that:
If Kerala were to be a country , it would rank among the five most remittance - dependent nations in the world as its remittance to GDP ratio stood at a staggering 30 per cent .
Location 926 (All locations refer to the Kindle version)
... and you might say that well, this isn't all that surprising, given what we know of migration patterns from Kerala to the 'Gelf'. But then how about this?
Annual migration to the Gulf from Uttar Pradesh and Bihar now exceeds that from Kerala
Location 1001
Thirteen years after I got my passport, I finally understood what ECNR was all about!
In the 1840s , legal provisions introduced a ‘ protector of immigrants ’ at the port of disembarkation and a ‘ protector of emigrants ’ at the port of embarkation . The latter now survives as a department in India’s ministry of external affairs . As per an Act of 1844 , the protector of emigrants would ensure that ‘ no emigrant shall embark without a certificate from the Agent , countersigned by the Protector ’ leading to a curious phrase that is now imprinted in Indian passports as ‘ Emigration Check Not Required ’ .
Location 1067
1840's! Why do we still have this on our passports?
The next chapter looks at migration based on a mixture of geography and community. We learn about the Parsis, the Marwaris, the Chettiars among others, and one revelatory point for me was how much of migration there was between India and Myanmar before the IInd World War, and how badly it turned out.
Another highlight for me was a potential explanation for why communities from Punjab, Rajasthan, Gujarat and Sindh were as exceptional as they are:
Claude Markovits , a historian of Indian business , provides one possible explanation for the exceptional selectivity of merchant migrations from the region comprising Punjab , Rajasthan , Gujarat and Sindh . His ecological argument credits the ‘ dry zone ’ for honing skills in risk management , which provide a comparative advantage in trade and finance , over regions with more reliable access to water .
Location 1695
Which, as the book goes on to say, may or may not be true, but it is certainly a point worth considering. This chapter also helped me understand why business is a 'dirty' word in India - and the answer may well be very, very ancient indeed!
The Arthashastra , India’s most famous treatise on statecraft compiled over 1800 years ago , mistrusted traders arguing that that they were ‘ all thieves , in effect , if not in name ’ and that ‘ they shall be prevented from oppressing the people ’. The caste system itself accorded the trading caste the third position , ritually lower than the priests and the warriors . Further , taboos on overseas travel were pervasive . In such a milieu , the trading castes were not likely to be in a position to expand their network or gain acceptance among other castes .
Location 1700
(Although I still remain confused about why taboos on overseas travel were pervasive. And I think this is a very important question, too. What is it about India (and, I think, China) that made our societies reluctant to travel far and wide?)
Elsewhere in the book, Chinmay Tumbe also points out how low acceptance of Indian migrants was as much a problem in the receiving country as well:
According to an official report in 1910 , Indians were ‘ the most undesirable of all Asiatics and the peoples of the Pacific states were unanimous in their desire for exclusion ’
Location 2165
How long does it take you to lose your Indian identity if you migrate abroad? There are two quotes in this regard that stood out to me:
Cricket itself became a litmus test of loyalty . The Tebbit test , named after Lord Tebbit , proposed that Indians could be considered to have successfully assimilated into British society only if they rooted for England during cricket matches against India . With a few exceptions like Madras - born Nasser Hussain , former captain of the England cricket team , most people of Indian origin would flunk this test even today , even though they have integrated on various other counts such as language and civic and political participation .
Location 2090
Second, Punjab is famously known in India for its agricultural might but also infamously known for its ‘ missing women ’ phenomenon . Sex ratios at birth are skewed starkly in favour of males due to a preference for sons and abortion of female foetuses . As it turns out , studies have shown that this cultural trait persists in Canada , even if it is under different material conditions . Old habits often die hard in the diaspora.
Location 2216
What I remain curious about is whether it is only 'us', or whether this applied to migrants from other nationalities as well. That is, are Indians unique in taking a long time to assimilate, particularly from a cultural viewpoint, or is this true for other nationalities as well. That is, of course, beyond the scope of this book, but in this regard, there was this delightful little nugget:
If there is one striking cultural practice that unites Indians across all these identities and separates India from the places they usually migrate to , it is the use of water in toilets as opposed to tissue paper abroad . Indians ’ love for water is closely matched with their love for steam generated by the pressure cooker , a wonderful gift of humankind celebrating both rice and noise , amplified many times over in silent honk - less neighbourhoods abroad . It is no wonder then that a mug and a pressure cooker are important objects packed in the luggage of a first - time visitor or settler in new lands .
Location 2415
What unites Indians abroad may well be a continuation of our innate Indian-ness, but another thing that unites us is also the reasons we choose to go abroad. For example, is it not puzzling that Bihar and Kerala have similar rates of outmigration? Chinmay Tumbe's answer to this little puzzle is linked back to our abysmally low rates of urbanization (although of course, there is the thorny little problem of trying to figure out our actual urbanization rate)
One reason I really loved the book was because while it speaks about migration, it does so by dipping into a whole host of related factors, such as caste:
According to one nasty upper - caste parody , ‘ untouchable ’ sweepers did not care about the violent chaos surrounding them during Partition , as nobody was going to ‘ touch ’ them in any case .
Location 2620
.... and gender:
There is , however , an alternative brain drain that is rarely talked about . This refers to the migration of high - skilled spouses , almost always women , who accompany the high - skilled migrant workers , but do not end up working for remuneration due to restrictions placed by families or visa regulations . Within India , this leads to a colossal under - utilization of talent as millions of female graduates forgo active professional careers upon their move to a new state or city , to look after children or the family . Outside India , visa restrictions on work for dependents can kill aspirations and dull the brains . In the USA , over a 1,00,000 Indian dependents live on the less - known H4 visa , known as the depression visa . Studies have shown how this brings about a loss of self - confidence and discomfort because of financial dependence on the spouse , even for remittances , and overall , retards professional careers due to the erosion of skills . In such cases , the American sitcom Desperate Housewives offers only partial relief to the brain pain.
Location 3204
...besides, of course, poverty, rural-urban divides, community and ethnicity, which we have touched upon earlier.
My 'standard' papers to recommend to students to read about migration are Theories of International Migration: A Review and Appraisal, by Massey et al and The Costs and Returns of Human Migration, by Sjaastad. (And I can't resist adding that you really should read We Wanted Workers, by Borjas and Open Borders: The Science and Ethics of Immigration, by Caplan. Two diametrically opposite views about immigration, but that is exactly why you should read both.) Here's an older EFE post about immigration, with a set of five links (the fifth of which is this very book).
In short, an excellent book, and heavily recommended!
Two further notes:
There is an excellent set of links about migration on Chinmay Tumbe's homepage. For those of you who want to go down a seemingly endless rabbit-hole, well, dive in!
He has got a new book coming out in early December, called The Age of Pandemics. I have (of course!) pre-ordered it, and hope to write a review as soon as I get a chance to read it.

